法院实习计划落实措施,法院实践计划

法院实习计划落实措施,法院实践计划

井蛙之见 2025-04-05 塔罗 650 次浏览 0个评论

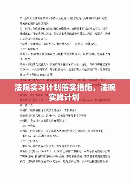
一、实习计划概述

法院实习计划旨在为学生提供了解法律实践、提高法律素养和增强实践能力的平台。通过实习,学生能够亲身参与到法院的日常工作中,了解法律工作的流程和规范,为将来从事法律职业打下坚实的基础。

二、实习计划目标

1. 理论与实践相结合:通过实习,使学生将所学法律理论知识与实际工作相结合,提高法律应用能力。 2. 培养法律职业素养:实习过程中,学生将学习到法院工作人员的职业操守和职业道德,培养良好的职业素养。 3. 提升综合素质:通过实习,学生将提高沟通能力、团队合作能力、解决问题的能力等综合素质。 4. 为就业做准备:实习经历将为学生的就业增加一份有力保障,提高就业竞争力。

法院实习计划落实措施,法院实践计划

三、实习计划实施步骤

1. 宣传动员:通过校园宣讲、海报、网络平台等多种渠道,宣传法院实习计划的意义和目的,鼓励学生积极参与。 2. 报名选拔:学生根据自身兴趣和专业方向,自愿报名参加实习,由法院组织面试选拔,确定实习人选。 3. 实习培训:针对实习学生,法院提供专业培训,包括法院工作流程、法律法规、职业素养等内容。 4. 分配岗位:根据实习学生的专业背景和法院工作需求,合理分配实习岗位,确保实习工作顺利进行。 5. 实习过程管理:法院设立实习管理部门,负责实习过程的监督、指导和评价,确保实习质量和效果。 6. 实习总结:实习结束后,组织实习学生进行总结交流,分享实习心得体会,为今后职业发展提供借鉴。

四、实习计划落实措施

1. 加强组织领导:成立实习工作领导小组,负责实习计划的制定、实施和监督,确保实习工作有序开展。 2. 完善实习制度:制定实习管理制度,明确实习目标、实习内容、实习考核标准等,为实习工作提供制度保障。 3. 优化实习环境:为实习学生提供良好的工作环境和生活条件,确保实习工作的顺利进行。 4. 加强实习指导:安排经验丰富的法官和工作人员担任实习指导老师,指导学生完成实习任务,解答学生疑问。 5. 强化实习考核:建立实习考核机制,对实习学生的表现进行客观评价,为学生的实习成绩和表现提供依据。 6. 拓展实习渠道:与多家法院建立合作关系,为学生提供更多实习机会,拓宽实习渠道。

五、实习计划效果评估

1. 学生满意度调查:通过问卷调查、座谈会等形式,了解实习学生的满意度和实习效果。 2. 实习生反馈:收集实习学生的反馈意见,对实习计划进行改进和完善。 3. 实习成果展示:组织实习成果展示活动,展示实习学生的实践成果,提高实习计划的知名度和影响力。 4. 就业跟踪:对实习学生进行就业跟踪,了解实习计划对毕业生就业的影响,为今后实习计划的制定提供参考。

法院实习计划落实措施,法院实践计划

通过以上措施,法院实习计划将得以有效落实,为学生提供优质的实习机会,助力学生成长成才。

你可能想看:

转载请注明来自牛查询星座网,本文标题:《法院实习计划落实措施,法院实践计划 》

百度分享代码,如果开启HTTPS请参考李洋个人博客

发表评论

快捷回复:

验证码

评论列表 (暂无评论,650人围观)参与讨论

还没有评论,来说两句吧...

Top